喜报 | 北京市文化馆荣登“2024年‘我与文化馆’短视频作品风云榜”!

北京市文化馆北京市文化馆官方人民号
2024-12-10 15:34
关注
历经8个月的激烈角逐
由文化和旅游部全国公共文化发展中心
携手新华网共同发起的
2024年“我与文化馆”主题短视频征集活动
作品风云榜荣耀揭晓!
北京市文化馆荣获
“最佳组织单位Top30”
作品《中轴线上的“动物”》
“入选人气作品Top20”
01
最佳组织单位Top30
![]()
02
人气作品Top20
![]()
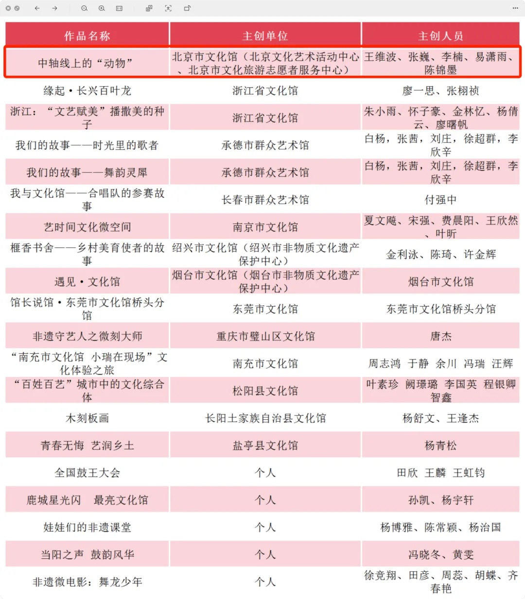
03
完整榜单
![]()
长按识别
特别声明:本文为人民日报新媒体平台“人民号”作者上传并发布,仅代表作者观点。人民日报仅提供信息发布平台。