
今日天气:2024年12月18日,周口晴天间多云,气温-4℃~5℃,东北风2级到3级。
周口要闻
12月17日,周口港中心作业区退建大堤主体完工。这是继本月初码头及引桥钻孔灌注桩全部完工后,中心作业区迎来又一喜讯。(记者 王永剑)

已完工的退建大堤。
12月17日,俯瞰川汇区南寨历史文化街区沿河景观,大渡口、磨盘山等景点在阳光下熠熠生辉。近年来,川汇区充分挖掘周家口历史文化资源,为城市发展注入了新活力,留住了城市记忆,延续了城市文脉。(记者 沈湛)

近日,河南省退役军人服务中心公布全省“红色精品退役军人服务站”提升打造结果。其中,我市太康县杨庙乡退役军人服务站被表彰为全省“红色精品退役军人服务站”。(记者 窦娜)
12月17日,周口市自然资源和规划局发布关于进一步畅通设施农业用地问题举报渠道的公告。
为深入推进违法违规占用耕地问题整治,进一步加强设施农业用地管理,周口市自然资源和规划局特设立设施农业用地违法违规行为举报信箱和举报电话,现公布如下:
一、举报方式
举报电话:0394-607196;
举报邮箱:zkgtzfjs@163.com。
二、受理范围
(一)未经批准擅自进行设施农业用地建设;
(二)采取欺骗手段骗取批准,如提供虚假资料、隐瞒真实情况等,以获取设施农业用地使用权;
(三)改变设施农业用地用途或备案内容与实际用途不一致;
(四)看护房面积超标;
(五)备少占多;
(六)设施农业用地闲置;
(七)其他设施农业用地违法违规行为。
欢迎社会各界和广大群众积极提供问题线索,市自然资源和规划局对举报人姓名、电话、地址等个人信息将严格保密,将依法依规做好举报件受理、办理及办理情况的反馈工作。
周口市自然资源和规划局
2024年12月17日
省内热搜
近日,河南省文化和旅游厅联合河南省发展和改革委员会公布 “2024 年河南省省级旅游休闲街区认定名单”,郑州市两大街区成功入选,分别是二七区中铁·泰和里和中原区磨街文创园。
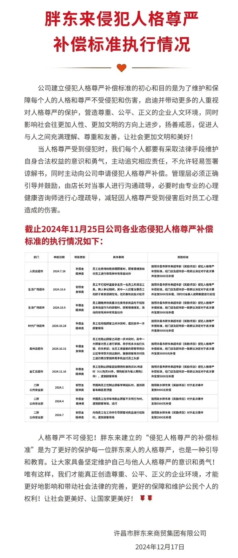
12月17日,胖东来创始人于东来发布人格尊严补偿标准执行公告。该公告还公示了执行情况:一员工被顾客多次掌掴,胖东来补偿员工30000元。

国内热搜
12月17日,国家移民管理局发布公告,全面放宽优化过境免签政策,将过境免签外国人在境内停留时间由原72小时和144小时均延长为240小时(10天),同时新增21个口岸为过境免签人员入出境口岸,并进一步扩大停留活动区域。
为适应经济社会发展新形势新要求,国家卫生健康委会同人力资源社会保障部等部门,有序开展《职业病分类和目录》调整工作,由原10大类132种职业病调整为12大类135种职业病(包括4项开放性条款)。调整后的目录将于2025年8月1日起实施。
近日,网传成都“石室成飞中学设置'学霸餐’”引发关注,有人质疑区别对待学生。12月17日,成都石室成飞中学发布情况说明表示,学校对此深感歉疚。学校为激励学生,对12月考试中表现优秀进步明显的高中学生给予一顿就餐奖励,于12月16日中午就餐时设立了“学霸就餐区”,日常学生就餐并未分区,现已整改取消。
生活小常识
你只管保持热爱,向光而行,自会有水到渠成的惊喜。一个内心有光的人,可以照亮自己的方向,也能与世界温暖相拥。新的一周,愿你拾一缕阳光,添一份美好。早安!
来源:周口日报微信
