
审核专家:王学江
首都医科大学教授
近日,某测评大V通过检测多家头部奶茶品牌的产品,发现很多奶茶品牌在原料中使用了“冰勃朗”的基底乳。他在视频中称,冰勃朗成分与植脂末相似,因此冰勃朗是一种“科技乳”。那么,冰勃朗和植脂末是不是一回事?冰勃朗是否健康、安全?
冰勃朗不是植脂末
冰勃朗就是液体植脂末?实际上并非如此。通俗来说,冰勃朗是一杯奶茶的基底乳,属于一种调和乳制品。

就原料本质和健康影响而言,冰勃朗与植脂末是两种完全不同的食品原料。

图片来源:冰勃朗生产商
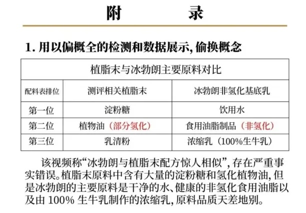
从成分上看,冰勃朗≠植脂末。冰勃朗配料的前三位是:饮用水、食用油脂制品(非氢化)、浓缩乳(生牛乳);植脂末配料的前三位是:淀粉糖、植物油(部分氢化)、乳清粉。
可见,冰勃朗和植脂末在使用原料、含量高低上有明显差别,完全不是同一样产品。
冰勃朗健康吗
有专家指出,冰勃朗通常是牛奶、植物奶和脂肪等混合而成的调和乳制品,一般不含反式脂肪酸,其脂肪成分多采用动物油脂,即便使用植物油脂,只要符合国标规定,也在安全范围内。

在奶茶实际制作过程中,奶茶会按一定比例加入茶底、牛奶或其他液体来稀释浓度。按照冰勃朗在一杯奶茶中实际占比计算,消费者喝完一大杯奶茶,从基底乳中摄入的脂肪仅1.31g/100g,比一大杯全脂牛奶还低。
为什么要在奶茶里加冰勃朗
有新茶饮创业者表示,现在添加冰勃朗是为了口感。一杯茶饮通常包括66%的茶底,19%的牛乳,冰勃朗基底乳仅占比8%。而在粉末奶茶时代,添加植脂末是为了不用奶,产生奶味,是节省成本。

根据机构测算,采用冰勃朗和采用鲜牛奶成本相同,与鲜牛乳成本也仅相差不到1元。作为对比,采用植脂成本仅1.01元,和牛奶、鲜牛乳具有4-5倍的成本差。
反式脂肪酸是什么
反式脂肪酸是一种含有反式双键的不饱和脂肪酸,具有高熔点和热力学稳定性。
反式脂肪酸分为反式单元不饱和脂肪酸和反式多元不饱和脂肪酸,是人体非必需脂肪酸。食品中反式脂肪酸的主要来源有两个:自然来源和食品加工来源。
反式脂肪酸对婴幼儿的生长发育有严重不良影响,还会增加人体血液的黏稠度,容易导致血栓。此外,反式脂肪酸不容易被人体消化,容易在腹部积累,导致肥胖。
含有食品添加剂的食物都不安全吗
其实,符合国家标准的食品添加剂,承担着食品保鲜、防腐、提升口感、保持或提升营养价值等作用,也是现代食品中不可或缺的一部分。
食品添加剂≠非法添加物,符合食品安全国家标准规定的食品添加剂是合法且安全的,应理性、科学看待食品添加剂。
不用过分焦虑,在食品添加剂的选择上,不断探索追求健康,是不可逆的趋势。
