锕系元素铀在核工业中扮演着至关重要的角色,是核武器和核反应堆的基础材料。但是我国是贫铀国,铀矿主要依赖国外进口,严重威胁着我国的核安全。海水和我国西部地区特有的盐湖等卤水资源中含有大量但低浓度的铀酰,但是从卤水复杂体系中经济、有效的提取低浓度铀酰是目前的难题。膜分离是一种绿色的分离方法,但是对复杂体系的分离选择性低。近日,兰州大学稀有同位素前沿科学中心的陈熙萌、李湛研究团队在这一领域取得了重要的突破,提出了一种基于电荷组装与氢键作用的二维仿生膜技术,研究成果以 “2D Biomimetic Membranes Constructed by Charge Assembly and Hydrogen Bonding for Precise Ion Separation”为题,发表在国际顶级期刊《Advanced Materials》,该技术在精确离子分离方面表现出色,特别是铀提取领域展现了巨大的潜力。

膜技术作为一种高效的分离方法,在水处理、能源回收及环境保护等领域取得了广泛应用。尤其是在海水淡化、废水处理、铀提取等任务中,膜材料的选择性分离能力至关重要。近年来,二维材料,如氧化石墨烯(GO),因其极高的表面积、可调节的孔隙结构及优异的机械性能,成为膜材料研究的焦点。然而,GO膜的层间相互作用主要依赖范德华力和π-π堆积,导致其在高压或长时间使用下容易出现结构破损,制约了其在实际应用中的可行性。为了克服这些限制,研究人员尝试通过与生物材料的结合来增强膜的机械强度和稳定性。尤其是在膜材料中引入细菌等生物材料时,由于其结构的柔性和功能的多样性,如何保持膜层的有序堆叠成为一个巨大的挑战。受植物细胞壁在压力下重组为更强、更致密结构的自然启发,研究人员发现,通过施加外部压力,可以压缩并重组柔性三维生物材料,使其与GO层紧密结合,从而显著提高膜的稳定性和机械性能。

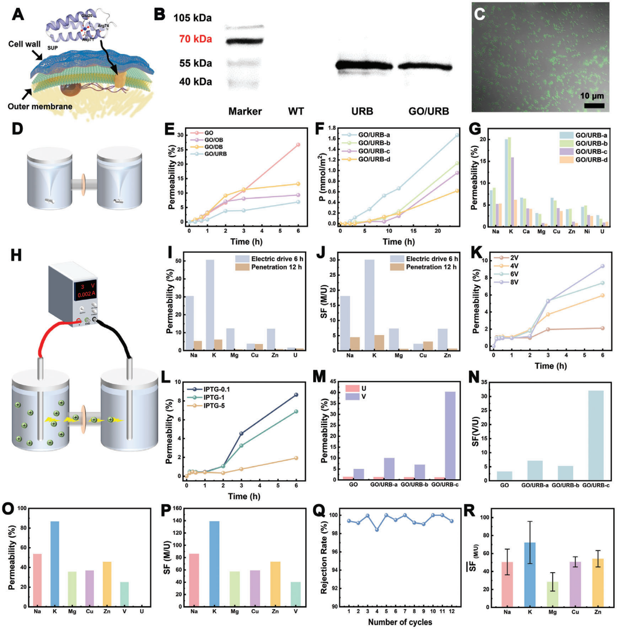
研究团队提出了一个创新且简便的策略,通过利用GO与工程细菌之间的电荷排斥作用成功诱导液晶结构的形成,并在聚醚砜膜表面实现了逐层自组装。这种二维仿生膜通过施加层间压力将细菌压平,去除层间水分,最终形成致密结构。这种压缩效应不仅减少了功能基团之间的距离,还通过氢键作用构建了一个强大的氢键网络,大幅度提升了膜的机械性能(拉伸强度提高了12.42倍)。更重要的是,压缩过程保持了细菌表面超铀结合蛋白(SUP)的活性,使其能够选择性地与铀酸根离子(UO₂²⁺)结合,实现了对铀离子的高效筛选与捕获。

研究团队首先利用GO的氧化官能团(如羟基、环氧基和羧基)制备了具有高表面积的二维膜。这些官能团能够与水分子形成氢键,从而促进水在GO层之间的高效流动。研究人员发现,细菌被有效插入GO层之间,并在高压条件下成功压平,膜的垂直尺寸大大减少,从而增强了GO片之间的氢键作用,显著提高了膜的机械强度。研究人员发现,随着外部压力的增加,GO/URB膜的机械性能得到了显著提高。实验数据显示,GO/URB膜的应变达到49.64%,远远高于纯GO膜的3.99%。这意味着,GO/URB复合膜的应力耐受性比纯GO膜提高了12.42倍,展示了该膜在耐用性和抗破裂性能方面的突破。通过这一创新方法,研究团队成功解决了GO膜在高压条件下容易发生的结构崩塌问题,显著提升了膜的实际应用价值。为了提高膜的离子选择性,研究人员在细菌表面引入了超铀结合蛋白(SUP),该蛋白能够特异性地与铀酸根离子(UO₂²⁺)结合。通过Western blot分析和荧光显微镜观察,研究人员确认了SUP在细菌表面的成功表达,并验证了膜的高效分离性能。实验结果表明,GO/URB膜对UO₂²⁺的拦截率接近100%,而在电压驱动条件下,其他离子如钠离子(Na⁺)和钾离子(K⁺)的渗透率显著提高,但UO₂²⁺的渗透率几乎不受影响,显示出膜对UO₂²⁺的高度选择性。研究团队进一步揭示了UO₂²⁺与膜功能基团之间发生了化学吸附的机制。膜表面铀酸根离子的高浓度表明,UO₂²⁺主要被捕获在膜表面,而不是渗透通过膜的结构。这一发现进一步证实了SUP蛋白在铀离子分离中的关键作用。

这一突破性的研究成果为海水中的铀提取提供了高效、可持续的技术路径。随着核能产业对铀的需求日益增加,基于SUP的复合膜不仅能高效回收海水中的铀资源,还为其他离子分离和资源提取提供了新的思路。此外,这项技术还具有广泛的应用前景,不仅能够应用于海水提铀,还可以用于水处理、废水回收、能源回收等领域,帮助解决资源短缺、能源危机和环境污染等全球性问题。随着技术的不断优化和工业化进程的推进,这种二维仿生膜技术有望在多个领域得到广泛应用,并推动膜技术朝着更加客户化、智能化和高效化的方向发展。
兰州大学核科学与技术学院的博士研究生吕紫霄为论文第一作者,兰州大学稀有同位素前沿科学中心的青年研究员田龙龙和研究员李湛为共同通讯作者。该工作得到了国家重点研发计划、国家自然科学基金、甘肃省重点人才项目、甘肃省重点研发计划以及中央高校项目的资助支持。论文在陈熙萌教授和吴王锁教授的指导下完成,并得到了青海民族大学的支持。
内容来源 | 兰州大学稀有同位素前沿科学中心
文 | 李湛 田龙龙
图 | 李湛
编辑 | 武慧宇
责编 | 彭倩
