南京大学2025年考研复试分数线公布!
教育在线
中国最大的教育门户网站
2025-03-14 20:25
关注

一、学术学位

二、专业学位


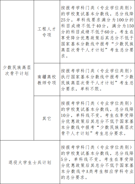
三、专项计划

四、其他
符合教育部享受照顾或加分政策的考生,须在中国研招网报名时按要求填写相关申报信息,按照教育部当年度硕士研究生招生录取工作的相关规定享受照顾或加分政策。未按规定申报的,不享受相应的照顾或加分政策。已按要求申报的考生请于2025年3月17日前将相关证明和证件扫描后发送至南京大学研究生招生办公室公共邮箱(njuyzb@nju.edu.cn),邮件标题请标注“享受照顾”或“加分项目”名称。
经审核满足享受少数民族照顾政策的考生,按报考学科门类(专业学位类别)的学校复试基本分数线,总分线降10分,单科线不变。考生在享受照顾政策后其总分不低于国家基本分数线中A类考生相应学科专业的总分要求。
具体复试安排请考生及时关注我校研究生招生网和各研究生培养单位主页通知。
来源:南京大学
特别声明:本文为人民日报新媒体平台“人民号”作者上传并发布,仅代表作者观点。人民日报仅提供信息发布平台。
打开客户端发表评论
