近日,原吉林大学党委常委、副校长、中国科学院院士马琰铭,正式出任浙江大学校长。马琰铭从东北老牌985副校长,升任华东五校之一的浙江大学校长,引发了社会关注。

中国科学院院士、浙江大学校长马琰铭在浙江大学2025年春季研究生毕业典礼暨学位授予仪式上讲话
据公开资料显示,马琰铭1995年和1998年在延边大学获得学士和硕士学位,2001年在吉林大学获博士学位。曾获国家杰出青年科学基金、教育部重大人才工程特聘教授、国家级领军人才、全国优秀科技工作者、国务院政府特殊津贴等荣誉和称号。
马琰铭院士从事高压物理和计算物理研究工作。他的学术生涯始于吉林大学超硬材料国家重点实验室(现为高压与超硬材料全国重点实验室),其学术成果获国家自然科学奖二等奖3项,国际高压科学与技术协会Jamieson奖和意大利国际理论物理中心Walter Kohn奖,是从学术和科研一线走出来的高校管理者。
实际上,中国高校的高层领导中,曾在吉林大学求学或工作过的“吉大人”有不少,展现出了令人瞩目的"吉大现象"。
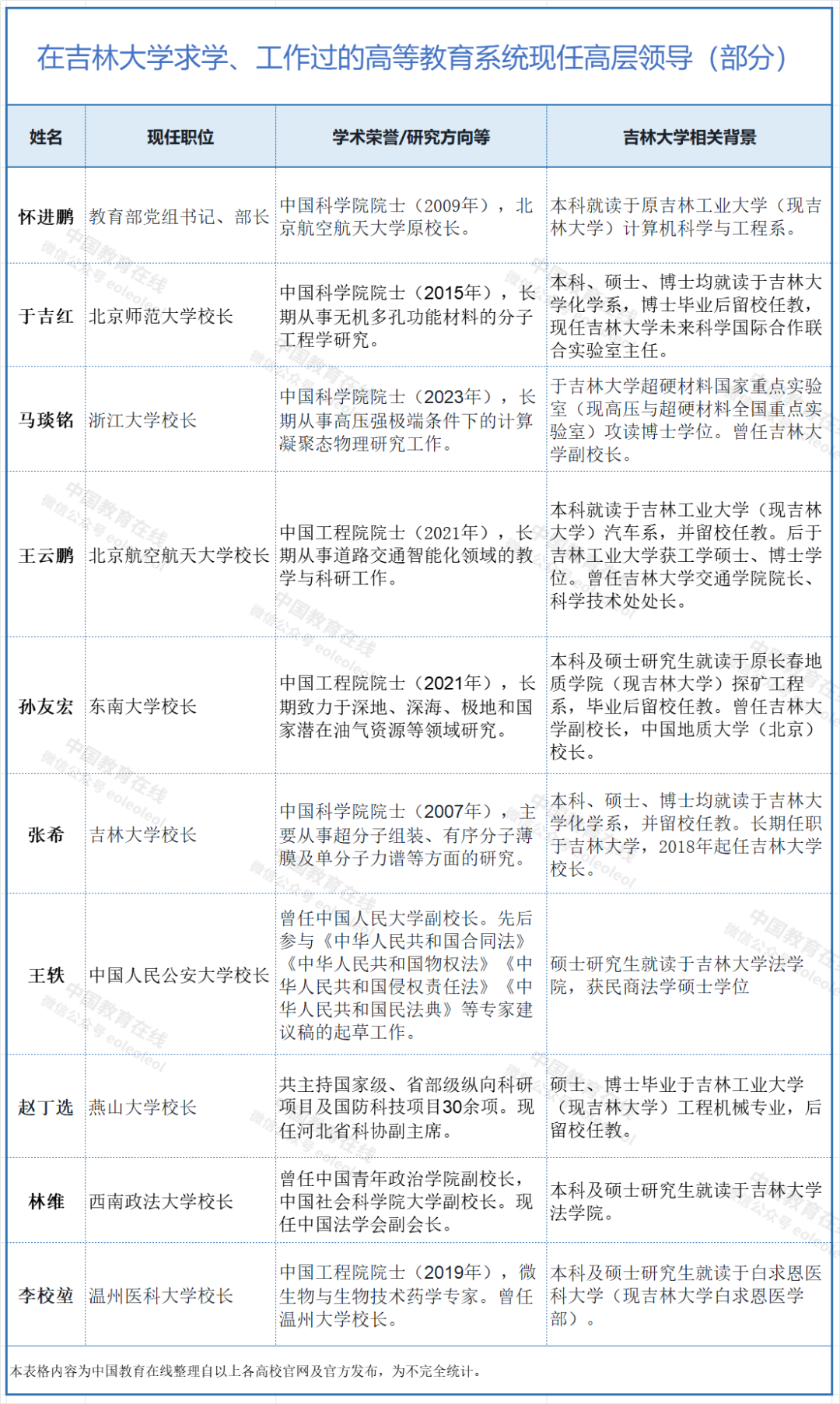
怀进鹏:北京航空航天大学原校长
学术荣誉/现任职位:中国科学院院士(2009年),现任教育部党组书记、部长。
吉林大学相关背景:本科就读于原吉林工业大学(现吉林大学)计算机科学与工程系。
于吉红:北京师范大学校长
学术荣誉/研究方向:中国科学院院士(2015年),长期从事无机多孔功能材料的分子工程学研究。
吉林大学相关背景:本科、硕士、博士均就读于吉林大学化学系,博士毕业后留校任教。
马琰铭:浙江大学校长
学术荣誉/研究方向:中国科学院院士(2023年),长期从事高压强极端条件下的计算凝聚态物理研究工作。
吉林大学相关背景:于吉林大学超硬材料国家重点实验室(现高压与超硬材料全国重点实验室)攻读博士学位。曾任吉林大学副校长。
王云鹏:北京航空航天大学校长
学术荣誉/研究方向:中国工程院院士(2021年),长期从事道路交通智能化领域的教学与科研工作。
吉林大学相关背景:本科就读于吉林工业大学(现吉林大学)汽车系,并留校任教。后于吉林工业大学获工学硕士、博士学位。曾任吉林大学交通学院院长、科学技术处处长。
孙友宏:东南大学校长
学术荣誉/研究方向:中国工程院院士(2021年),长期致力于深地、深海、极地和国家潜在油气资源等领域研究。
吉林大学相关背景:本科及硕士研究生就读于原长春地质学院(现吉林大学)探矿工程系,毕业后留校任教。曾任吉林大学副校长,中国地质大学(北京)校长。
张希:吉林大学校长
学术荣誉/研究方向:中国科学院院士(2007年),主要从事超分子组装、有序分子薄膜及单分子力谱等方面的研究。
吉林大学相关背景:本科、硕士、博士均就读于吉林大学化学系,并留校任教。长期任职于吉林大学,2018年起任吉林大学校长。
赵继:东北大学原校长
研究方向/学术贡献:长期从事智能精密制造方向的研究工作。主持和承担国家863项目、自然科学基金项目及部省级课题27项。
吉林大学相关背景:于吉林工业大学(现吉林大学)机械制造及自动化专业硕士研究生毕业并留校任教。曾任吉林大学副校长、常务副校长。
除了以上985高校之外,中国人民公安大学、燕山大学、西南政法大学、温州医科大学4所实力高校的现任校长也都出自吉林大学:
王轶:中国人民公安大学校长
曾任职位/研究方向:曾任中国人民大学副校长。先后参与《中华人民共和国合同法》《中华人民共和国物权法》《中华人民共和国侵权责任法》《中华人民共和国民法典》等专家建议稿的起草工作。
吉林大学相关背景:硕士研究生就读于吉林大学法学院,获民商法学硕士学位。
赵丁选:燕山大学校长
学术荣誉/其它任职:共主持国家级、省部级纵向科研项目及国防科技项目30余项。现任河北省科协副主席。
吉林大学相关背景:硕士、博士毕业于吉林工业大学(现吉林大学)工程机械专业,后留校任教。
林维:西南政法大学校长
曾任职位/其它任职:曾任中国青年政治学院副校长,中国社会科学院大学副校长。现任中国法学会副会长。
吉林大学相关背景:本科及硕士研究生就读于吉林大学法学院。
李校堃:温州医科大学校长
学术荣誉/研究方向:中国工程院院士(2019年),微生物与生物技术药学专家。曾任温州大学校长。
吉林大学相关背景:本科及硕士研究生就读于白求恩医科大学(现吉林大学白求恩医学部)。
此外,值得一提的是,上海交通大学党委书记杨振斌曾担任过吉林大学党委书记。北京大学原校长周其凤,华中科技大学原校长、党委原书记李元元,都曾担任过吉林大学校长。

以上为不完全整理,如有疏漏,欢迎留言区补充。
本文为中国教育在线收集整理,转载请注明:转载自中国教育在线。
资料来源:吉林大学、浙江大学、北京师范大学等以上相关高校官网及官方发布。
