“有一种牙膏,只要刷刷牙,就能让牙龈长回来!”
网上有宣传说,有一类含有“牙科分离剂”的多功能牙膏,刷一刷牙,就能让牙龈长回来。这让不少人信以为真,欢呼自己的牙齿有救了。
流言分析
这是谣言。
首先,目前不存在能让牙龈长回来的牙膏。不管用什么牙膏清洁牙齿,最好的效果也只是维持我们当下的牙龈水平,并不能让牙龈恢复到最初的状态。
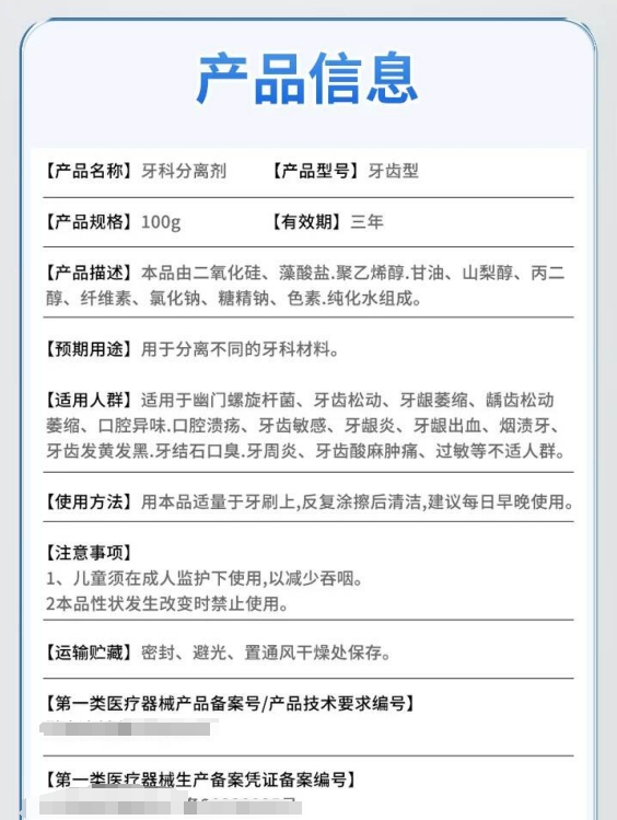
其次,“牙科分离剂”不是牙龈修复产品,也不能当牙膏使用,它是一种“医疗器械”,只能用在体外不能放进嘴里。
近日,有网友发现,一些商家在宣传“刷牙就能让牙龈长回来”的牙膏,并且误导消费者购买“牙科分离剂”作为牙龈修复产品。
商家声称,该产品能够有效修复牙龈萎缩问题。那么,这是真的吗?今天们来展开说说!

网络截图
牙龈萎缩的原因
在解读“XX牙膏能让萎缩的牙龈长回来”这件事之前,我们先要来了解一下牙龈为什么会“萎缩”。
牙龈萎缩通常是指牙龈组织退缩,导致牙根部分暴露的现象,进而可能出现牙齿敏感、牙齿松动等危害。其主要原因包括:
1
生理性退行性变
没错,随着年龄增长,牙龈组织可能出现自然的退缩,但这种过程通常是非常缓慢且持续的,而且一般不会有太多症状。
2
牙周疾病
牙龈炎、牙周炎等是比较多见的引起牙龈“萎缩”的疾病,常常可以看到牙齿、牙龈及其交界处有相当多的牙菌斑和牙结石的积累,它们导致牙龈组织的炎症和破坏。
3
不当的口腔卫生习惯
使用硬毛牙刷或错误的刷牙方法、习惯使用牙签剔牙,可能对牙龈造成机械性损伤,导致萎缩。
4
不良修复体
不合适的假牙或牙冠可能刺激牙龈,引发炎症和萎缩。
存在能让牙龈长回来的牙膏吗?
先说答案:目前还没有能让牙龈长回来的牙膏。
选择合适的牙膏、牙刷,可以让我们的牙齿和牙龈变得更干净(其中主要因素还是我们刷牙的方法),即便有“高科技”的产品能让我们刷牙的效率大增,牙齿的清洁度一级棒,那么最好的效果也只是维持住现有的牙龈水平,并不能让牙龈重新长回来,恢复到最初的状态。如果想要牙龈恢复萎缩前的状态,某些情况下只能通过手术的方法达成。
接下来,我们再来分析下宣传中提到的“牙科分离剂”。
从产品分类上来说,“牙科分离剂”根本就不是牙龈修复产品,它是一种“医疗器械”,只能用在体外,不应该作为“牙膏”来使用,更不能放进嘴巴里。所以,“牙科分离剂”通常主要用于牙科修复、义齿加工等过程中,帮助分离不同的牙科材料,比如制作假牙、牙冠或修复体时使用,与牙龈修复毫无关系。

产品宣传图截图
接着看牙膏的成分:二氧化硅、藻酸盐、聚乙烯醇、甘油、山梨醇、丙二醇、纤维素、氯化钠、糖精钠、色素、纯化水……,这些成分中能起到牙膏真实效果的可能就是二氧化硅(作为研磨剂),其他内容物其实和大多数牙膏类似,起到表面活性剂的作用。
再仔细看产品说明,我们发现产品的“预期用途”处明晃晃只写了“用于分离不同的牙科材料”,并没有写可以修复牙龈的作用,但是转而又在适用人群中写满了各种各样牙科疾病,仿佛一个牙膏可以适用于所有牙科病人,类似于“万金油”的作用了,实在匪夷所思。
可见,这一种“牙科分离剂”牙膏产品有批号,用途也没错,但是在宣传上却尽想着“擦边”:用一个看上去“高大上”的名词包装一下,贩卖焦虑而已。
做好 5点,有效护理牙龈健康
出现牙龈萎缩问题,大家就不要指望刷刷牙就能治好了。首先要做的其实是弄明白病因,然后再积极对症治疗。例如牙结石多,就定期去洗牙、刮治等牙科治疗;如果平时刷牙不规律、不规范,那就给自己设好计时器,每次认真刷牙 2~3 分钟;如果自己无法找到病因时,应积极咨询牙医,根据情况选择牙周治疗或牙龈移植手术。
下面我们再来分享 5 点真正的牙龈护理小妙招:
1.正确刷牙:使用软毛牙刷,采用巴氏刷牙法,重点是将牙刷刷毛与牙齿呈 45 度角,轻柔地颤动刷洗牙龈和牙齿交界处,避免过度用力。
2.使用牙线或牙缝刷:清洁牙齿邻面,去除食物残渣,防止菌斑在牙缝中积累。
3.戒烟戒酒,控制全身疾病:牙龈退缩有时候和全身疾病比如糖尿病、骨质疏松等相关联,要积极治疗和控制全身疾病。
4.健康的饮食习惯:水果、蔬菜、肉、蛋、奶制品都得吃吃,均衡营养,有助于维持牙龈健康。
5.定期口腔检查、洁牙:1 年左右可以做一次洁牙,并且对于其他可能存在的牙科疾病进行及时治疗。
所以,“刷牙能让牙龈长回来的牙膏”以及“‘牙科分离剂’能修复牙龈”的说法无一例外都是谣言。牙龈萎缩通常伴随着各种疾病,盲目相信这些宣传不仅会蒙受不必要的经济损失,甚至还会危害口腔健康,希望大家遵循科学的口腔护理方法,定期进行口腔检查,遇到牙龈问题时及时咨询专业牙医!
照“谣”镜
这类披着“科学”外衣的谣言,本质是炮制专业术语与健康焦虑的“合成假知识”。它们往往有以下两大特点:
其一,堆砌术语制造权威幻觉。例如本文,将“牙科分离剂”这类看起来尖端的科技词汇与普通商品强行嫁接,构建虚假可信度。
其二,定向引爆群体性焦虑。例如本文抓住口腔健康焦虑,鼓吹“刷刷牙就能好”。通过把复杂医学问题简化为“一键修复”,激活大家非理性消费冲动。
识破这类谣言需建立“三位防御”:警惕违背医学常识的“万能疗效”,查证所谓“权威背书”真伪,拒绝参与诱导式传播。大家唯有提升科学“耐药性”,才能避免沦为伪科学商业链的“人形培养基”。
策划制作
作者丨何剑亮 浙江大学医学院附属第二医院 综合牙科 主治医师
审核丨施晓军 上海市闵行区中心医院副主任医师
策划丨钟艳平
责编丨钟艳平
审校丨徐来 林林
