GDI大学排行榜(2025)发布 武昌理工学院位居湖北同类高校第一
武昌理工学院
传递校园动态,讲好武昌理工学院故事
2025-04-18 17:28
关注

4月16日,广州日报数字化研究院(GDI智库)发布“GDI大学排行榜(2025)”,武昌理工学院位居湖北省同类高校第一名!

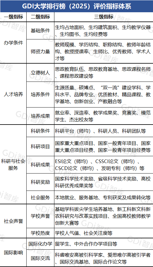
该榜单是广州日报数据和数字化研究院(GDI智库)发布的系列年度大学排行榜之一。评价指标设办学条件、人才培养、科研与社会服务、社会声誉和国际影响等5个一级指标,下设师资力量、培养条件、培养成果、科研项目、社会服务和学校声誉等14个二级指标以及150多项细分指标,在综合评价中突出人才培养核心地位,以求更加全面、客观、科学地评价大学发展现状。

在2025年GDI中国大学800强(主榜)中,武昌理学院位居487名,再次进入全国500强,超过全国众多公办本科院校!在“GDI大学排行榜(2025)——民办300强”中,湖北省25所高校上榜,上榜数量位列全国第一,武昌理工学院排名位居湖北省同类高校第一名!

2025年以来,武昌理工学院在多个权威机构排名中位居湖北省同类高校榜首。在2025年ABC中国民办大学排名中位居全国第二名、湖北省第一名;在武书连2025中国民办大学排行榜单中,位居湖北省同类高校第一名;在2025软科中国民办高校排名中,位居全国第七名、湖北省同类高校第二名。(周黎)

特别声明:本文为人民日报新媒体平台“人民号”作者上传并发布,仅代表作者观点。人民日报仅提供信息发布平台。
打开客户端发表评论