
今日天气:2025年6月9日,周口分散性阵雨、雷阵雨转多云,偏南风2级到3级,气温23℃~37℃。
周口要闻
近日,河南钢铁集团周口基地二期宽厚板项目迎来重要时刻,随着周口钢铁5500mm轧机领衔三大核心装备热试成功,标志着世界首条“5600mm+5500mm双超宽机架”宽厚板生产线全线贯通。自此,周口钢铁跻身全球高端钢铁制造“第一梯队”。

进入6月,天气炎热,淮阳龙湖荷花悄然绽放。万亩龙湖如同绿色的海洋,圆圆的荷叶挨挨挤挤,星星点点的荷花点缀其间,翩跹起舞的水鸟为湖面增添灵动之美和诗情画意,吸引了各地游客前来观赏。据了解,淮阳龙湖荷花主要品种有十多个,稀有品种数十个,最佳观赏时间为每年的6月至8月。(记者 付永奇 周彦)

6月7日至8日,“寻根伏羲”大型文化探访活动走进淮阳太昊陵和画卦台等景区。据了解,此次活动将深挖伏羲文化根源,讲好伏羲画卦故事,擦亮伏羲文化品牌,探访地点和区域涉及甘肃、陕西、山西、河南、河北、山东、四川、贵州等省份。(记者 杜欣)

采访团在太昊陵景区采访。
省内热搜
近日,河南省市场监管局发布《关于规范全省新能源汽车维修保养市场价格行为的提醒告诫书》,规范新能源汽车维修保养市场价格。要求相关经营者按规定明码标价,不得使用使人误解的价格手段,不得捏造、散布涨价信息等。市场监管部门将加大巡查,消费者可拨打12315监督举报。
近日,河南省人社厅发布通知,为了进一步扩大职称评审专家遴选范围,提高评审专家人选质量,特启动公开征集职称评审专家、完善职称评审专家库工作。
6月8日上午,根据福布斯实时富豪榜,泡泡玛特(09992.HK)创始人王宁目前身家为203亿美元,牧原股份(002714.SZ)创始人秦英林身家为163亿美元。王宁已取代秦英林,成为河南新首富。
国内热搜
近日,交通运输部根据《交通运输安全生产警示约谈和挂牌督办办法》,决定对河北省邯港高速公路工程南运河特大桥“4·23”桥梁支架垮塌事故提级管控,并实施挂牌督办。
6月6日,微信派发布消息,视频号可对3个月内发布的视频发起修改。用户可点击视频的转发按钮选择修改进入文案修改页面,支持修改20个字;点击封面设置可以更换封面,还支持预览查看封面效果。
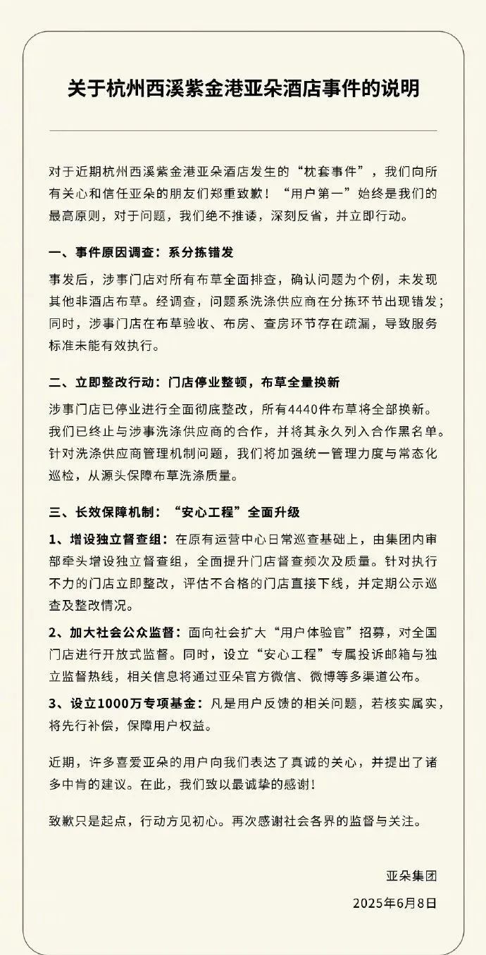
近日,“亚朵酒店出现医院枕套”一事引发关注。6月8日下午,亚朵集团在其官方微博发布关于杭州西溪紫金港亚朵酒店 “枕套事件” 的声明。

生活小常识

今天是高考第三天,无论昨日怎样,今日轻装上阵。坚持到底,不留遗憾,每个走到今天的你,都是最好的自己。愿每位考生圆梦今夏,加油!
来源:周口日报微信
