
开花是植物有性繁殖的关键过程。开花物候变化不仅关系到植物的繁殖成功,还可能深刻影响生物多样性的维持与生态系统的稳定性。大量控制实验与长期观测已经表明,气候变暖能够显著改变开花物候;而且,不同物种的响应往往表现各异。这种差异可能打乱物种间的开花时间重叠格局,进而影响它们的生态相互作用。然而,驱动物种特异性物候响应的因素及其生态后果仍缺乏深入研究。
基于此,兰州大学生态学院科研团队等依托青海海北定位站高寒草甸增温控制实验平台,于2021–2023年对29个植物物种的开花季节动态进行了连续监测(图1),并利用物种间开花时间的重叠度评估了增温对两两物种(即“物种对”)潜在交互作用的影响。研究成果以“Climate warming reshapes seasonal flowering but stabilizes species interactions in a Tibetan alpine grassland”为题,于2025年9月2日正式在线发表在国际知名期刊New Phytologist。
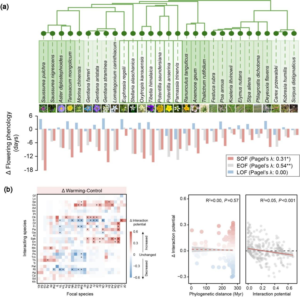
研究发现,增温导致约70%的物种开花物候提前(包括始花与终花时间);其中,晚花物种的提前幅度大于早花物种,虫媒植物的提前幅度大于风媒植物,亲缘关系较近的物种在物候变化上表现出更高的一致性。相比之下,增温仅显著改变了6.8%的物种对交互潜势。而且,这种变化与两两物种之间的系统发育距离无关,但与它们的基线交互潜势呈显著负相关(图2)。这些结果深化了对高寒草甸植物物候物种特异性响应的认识,表明未来气候变暖将显著重塑开花物候,但物种间相互作用可能保持稳定,即种间互作对物候变化具有一定的韧性。

青海海北高寒草甸增温实验样地及29个物种的开花季节动态

系统发育关系对增温下开花物候响应及物种两两交互潜势响应的调控作用
兰州大学生态学院硕士张娟娟为论文第一作者,汪浩教授为通讯作者。兰州大学贺金生教授、井新教授、宋超教授和孙丽娟教授,中国科学院西北高原生物研究所张振华研究员,以及华东师范大学刘慧颖教授共同参与了该项研究。研究工作得到了国家自然科学基金和国家重点研发计划项目的资助。
编辑 | 刘璇璇
责编 | 彭倩
内容来源 | 兰州大学生态学院
