12月6日,第四届大湾区国际传播学术研讨会在深圳大学粤海校区校友广场多功能厅成功举办。本次会议以“国际传播与全球多边合作”为主题,由深圳大学主办,深圳大学传播学院、深圳大学社会科学部、中国新闻史学会国际传播专业委员会、深圳城市传播创新研究中心、前海国际传播学院联合承办,汇聚学界、业界及媒体界专家贤达,共探国际传播新路径,为深圳2026年承办APEC等重大国际会议凝聚传播智慧。
嘉宾云集共启盛会 携手锚定国际传播方向
上午9时,研讨会正式拉开帷幕。深圳大学传播学院党委书记周小茜主持开幕式,来自主管单位、主办高校及合作机构的领导嘉宾出席,共同见证这场国际传播领域的学术盛会。
中国日报社副总编辑周立在致辞中表示,深圳作为国际传播先锋城市,以 “硬核科技+人文温度”展现中国形象,中国日报将持续发挥国际传播主力军作用,支持深圳讲好发展故事,为明年深圳APEC会议营造良好舆论氛围,助力大湾区故事传得更远更响亮。

中国日报社副总编辑周立致辞
深圳市委宣传部副部长兼市政府新闻办主任苏荣才强调,APEC会议明年在深圳举办,将为深圳城市国际传播提供根本遵循与强大动力。深圳将以“六个一”布局,立足改革开放窗口定位,联动港澳、依托科创与文化资源,借APEC契机打造全域传播场景与特色IP,凝聚大外宣合力,让中国故事、湾区故事通过深圳更有效地走向世界。

深圳市委宣传部副部长兼市政府新闻办主任苏荣才致辞
深圳大学副校长巢乃鹏在致辞中表示,深圳作为改革开放先行示范区和2026年APEC等重大国际会议承办地,肩负着新时代对外开放与跨文化交流的重要使命,此次研讨会以“国际传播与全球多边合作”为主题,恰逢其时、意义深远。他介绍,深圳大学已设立多个国际传播相关科研智库,联合香港学院、前海国际传播学院构建特色培养体系,全力探索国际传播新范式。

深圳大学副校长巢乃鹏致辞
优秀案例重磅揭晓 彰显深圳对外传播创新活力
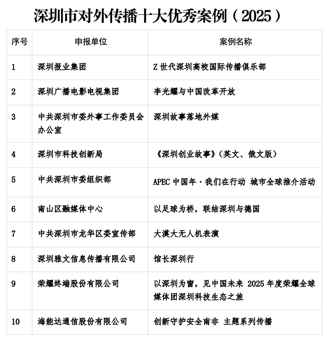
开幕式后,深圳城市传播创新研究中心常务副主任李辉介绍了“深圳市对外传播十大优秀案例(2025)”评选结果。该评选由中国新闻史学会国际传播专业委员会、中国日报社国际传播发展研究中心、深圳城市传播创新研究中心联合主办,自2025年10月30日启动案例征集以来,得到全市32家单位的积极响应,共收到95件申报案例。评审工作秉持专业、严谨、公正原则,围绕实效导向、创新引领、彰显深圳特色、鼓励多元参与四大核心标准,经多轮评审与合议最终确定入选案例。

深圳城市传播创新研究中心常务副主任李辉

深圳市对外传播十大优秀案例(2025)
入选的十大优秀案例涵盖高校联动、媒体创作、政企协同、文体交流等多元维度,既包括“Z世代”国际传播俱乐部跨文化发声、多语种《深圳创业故事》海外输出等青年赋能与内容创新实践,也有纪录片回溯中新友谊、足球交流联结深德、无人机表演创下世界纪录等现象级传播事件,更有网红探访展现城市真实活力、全球媒体团探秘科创生态、企业深耕海外实现技术与安全价值传递等特色实践,通过多语种覆盖、多平台联动、多主体参与的方式,精准触达全球受众,既彰显了深圳科创、创业、开放的城市特质,也有效提升了城市国际传播声量与影响力,充分契合实效导向与创新引领的核心要求。深圳市委宣传部副部长兼市政府新闻办主任苏荣才、深圳大学副校长巢乃鹏为入选单位颁发证明。

十大优秀案例获奖单位
APEC传播专题研讨 共话城市发展新路径
作为本次研讨会的核心议程,“APEC国际传播与城市发展”主旨论坛聚焦深圳承办APEC的重大机遇,展开深度对话交流。论坛由深圳广电集团国际传播中心制片人、评论员吴蔚主持,三位业内权威嘉宾各抒己见、碰撞思想。

“APEC国际传播与城市发展”主旨论坛
结合多年国际大型活动传播经验,北京市政府新闻办原主任、新闻发言人,北京APEC新闻中心主任王惠,就深圳国际传播实践——特别是2026年深圳APEC会议的准备与传播工作,提出针对性建议。王惠认为,要立足深圳独特的创新基因与城市特质,系统整合传播资源,聚焦核心亮点打造鲜明传播标识。同时要前置开展全球受众调研,精准捕捉国际社会对深圳的关注焦点,摒弃“自说自话”与碎片化传播弊端,以“世界听得懂的表达”科学设置传播议题。既要积极拓展适配国际受众的多元传播渠道,打破单一传播壁垒,构建全方位、多层次的国际传播矩阵;也要清晰界定城市传播定位与核心目标,借助APEC会议周期的系统传播契机,让全球深度认可深圳的发展成就与独特价值,推动深圳成为中国向世界展示高质量发展的崭新名片。

北京市政府新闻办原主任、新闻发言人,北京APEC新闻中心主任王惠
深圳大学传播学院创院院长吴予敏从学术视角出发,结合深圳发展实践,深度剖析城市特质与形象传播核心要点。他指出,大型活动是深圳展示青春风貌的关键窗口,即将举办的 APEC 峰会将进一步强化城市与青年群体的正面传播效应。吴予敏强调,人的精神风貌是城市形象的核心,远超硬件建设与生态禀赋。深圳的独特性在于青春属性、五湖四海的包容本质与探索示范前沿定位的三重叠加,其国际形象传播以企业实力、创新品牌为核心路径,通过创新载体被世界认知。面向未来,吴予敏建议深圳立足自身底气,以2026年APEC会议为契机,将创新实践转化为鲜活叙事,向世界讲好中国现代化故事。

深圳大学传播学院创院院长吴予敏
复旦大学新闻学院教授、全球传播全媒体研究院副院长张志安指出,2026年深圳APEC对城市而言既是重要检验,更是自我蜕变的全新机遇。其核心价值不仅在于对外展示,更在于通过筹备过程实现自我审视、细节完善与效能升级。他提出城市交往与价值传播的三个核心维度:一是空间的创意改造与体验升级,二是线上线下融合的多元交往场景营造,三是超越单向推介的精神共鸣与价值召唤,并强调深圳APEC的传播应跳出“现代框架”,迈向具有高尚精神价值的创新传播。深圳四十五年的跨越式发展,本身就是对“下一个亚太”“下一个世界”的新启示,期待这座城市以科技、人文、精神的多重创新,为全球提供新的发展思路与答案。

复旦大学新闻学院教授、全球传播全媒体研究院副院长张志安
学界业界协同论道 深析国际传播治理与实践
主旨演讲环节聚焦国际传播前沿议题,来自学界业界的多位专家学者带来深度分享。香港浸会大学传理学院讲席教授、国际中华传播学会原主席魏然聚焦 “人工智能时代国际传播中的文化认知因素”,剖析技术赋能下跨文化传播的新挑战与新机遇;中国传媒大学教授、中国传媒大学出版社社长张毓强深入解读 “多边沟通与全球传播治理的复杂性及认知逻辑”,从本体论、认识论、实践论层面提出全球传播治理的中国方案;《中国日报》香港版总编辑助理史小凤则分享了 “文体 IP 赋能城市国际传播的实践路径”,为城市软实力提升提供新视角。此外,人民日报社对外交流合作部“一带一路”新闻合作联盟代表吴建英带来特邀发言,介绍了联盟在国际传播协作中的重要作用。

香港浸会大学传理学院讲席教授、国际中华传播学会原主席魏然

中国传媒大学教授、中国传媒大学出版社社长张毓强

《中国日报》香港版总编辑助理史小凤

人民日报社对外交流合作部“一带一路”新闻合作联盟吴建英
两大重磅报告发布 解锁城市传播新洞察
本次研讨会同步发布两项极具学术价值与实践意义的研究报告,为城市国际传播提供科学参考与数据支撑。
《中国城市国际传播指数(2025)》:量化评估城市传播实力
深圳大学传播学院“百人计划”教授、深圳城市传播创新研究中心主任虞鑫发布《中国城市国际传播指数(2025)》。该指数由深圳大学团队打造,是国内唯一采用直接调查外籍人士模式的城市国际传播评价体系,自2025年起定期发布,旨在以可量化、跨城市可比较的方式,刻画城市在全球传播场域中的形象定位与综合影响力。指数调查覆盖五大洲的11个国家,针对近两年曾到访中国的外籍人士开展调研。在指标设计上,构建了“情感温度计”与“综合能力评价”双维度框架,涵盖城市知名度、美誉度、创新形象、可持续发展形象等关键要素,系统刻画外籍人士对城市的整体感受与未来预期。结果指出,深圳在创新形象与可持续发展形象维度表现突出,跻身头部城市行列。该指数的发布,不仅帮助深圳识别了国际传播中的优势与提升空间,也为构建中国特色城市国际传播评价体系提供了经验基础。

深圳大学传播学院“百人计划”教授、深圳城市传播创新研究中心主任虞鑫

中国城市国际传播指数(2025)结果
《“Z世代”眼中的深圳:深圳海外青年调查研究报告》:洞察青年群体认知偏好
Shenzhen DailyZ10项目负责人张瑜表示,Z世代作为数字原住民与文化消费新力量,是深圳国际传播的核心受众。本次调研覆盖全球多国共3000余名18-25岁青年,勾勒出其“兴趣驱动+功能导向”的内容偏好特征。数据显示,深圳“科技创新”标签深入人心,数字化服务获高度认可,但Z世代更期待看到城市真实生活与多元体验。项目将以“极致真实”为叙事基石,通过多语种社交媒体矩阵,打造深度连接的传播平台,优化双语服务环境,推动深圳国际传播从“展示”向“融入”转型,向全球Z世代展现更立体的城市形象。

Shenzhen Daily Z10项目负责人张瑜
凝聚共识共促发展 助力深圳国际传播提质增效
作为连续举办四届的品牌学术活动,大湾区国际传播学术研讨会已成为国内外具有较高影响力的专业交流平台。本次会议紧扣国际传播与全球多边合作核心议题,既深化了理论探索,又分享了实践经验,为深圳提升国际传播能力、构建更有效力的国际传播体系注入了强劲动力。未来,研讨会将持续发挥桥梁纽带作用,汇聚学界、业界、媒体界智慧,持续推动国际传播理论创新与实践协同,为讲好中国故事、大湾区故事与深圳故事,助力国家文化软实力提升贡献更大力量。
