“洗头掉一把、梳头堵排水口、发际线逐年后移”,如今脱发已不是中老年人的“专利”,越来越多20+、30+的年轻人加入“防脱大军”。
据统计,我国脱发人群已突破2.5亿,年轻化趋势愈发明显。面对五花八门的防脱偏方、网红产品,大众往往无所适从。为此,我们专访了北京大学人民医院皮肤科主任周城,从医学原理到实操方法,全方位破解脱发困惑。

为什么会脱发?
我们头上每根头发都不是“浮在头皮上”的,它的“根”埋在头皮里,这个根就是毛囊——相当于头发的“专属生产基地”,头发全靠它制造出来。
毛囊里最核心的关键部件是毛乳头细胞,它就像生产基地里的“工人”:一方面给头发输送生长必需的蛋白质、维生素等营养,另一方面指挥毛囊持续工作、制造头发,没有它,头发根本长不出来。
头发的生长,会经历“生长期、退行期、休止期”三个循环阶段。健康状态下,每天会有50—100根头发自然脱落(进入休止期),同时有等量新头发从毛囊里长出来,形成“动态平衡”,这就是头发能维持茂盛的关键。
而病理性脱发,本质就是这种“动态平衡”被打破了——简单说就是“掉的头发比长的多”。主要分三种情况:
①生产基地(毛囊)本身受损、萎缩,生产能力下降;
②工人(毛乳头细胞)活性降低,没法正常指挥生产;
③大量头发突然集体进入休止期,出现“批量脱落”。
临床中最常见的三类脱发,核心区别就是——打破平衡的原因不同,具体可以这样分清楚:
①雄激素性脱发(最常见):主要和遗传有关,体内的二氢睾酮会直接攻击毛囊,让“生产基地”慢慢萎缩,生产的头发越来越细,最终长不出头发;
②休止期脱发:多是后天因素诱发,比如熬夜、压力大、节食等,这些因素会让大量头发提前进入休止期,属于“批量脱落”的情况;
③斑秃:属于自身免疫问题,免疫系统会“误伤”毛囊,导致头发突然成片脱落。
脱发常见疑问,一次性讲清楚
Q1:每天掉多少根头发算“危险信号”?
A:关键看两个维度:一是“量”,每天掉发超100根,且持续3个月以上;二是“形”,出现发际线后移、发缝变宽、局部秃斑,或头发明显变细变软。如果只是偶尔掉得多,比如换季时,且没有局部稀疏,就不用过度担心,属于正常代谢。
Q2:头发越油,越容易脱发?
A:这是大众最易混淆的点,出油本身不会直接导致脱发,但出油多的头皮容易滋生马拉色菌,引发脂溢性皮炎,炎症会刺激毛囊,间接加重脱发。简单说——油不是病因,炎症才是关键,控油的核心是保持头皮清洁,而非过度去油损伤屏障。
Q3:产后脱发会“秃”?多久能恢复?
A:产后脱发多是休止期脱发,不会秃。怀孕时体内雌激素升高,头发“超期服役”,产后雌激素下降,这些头发会集体进入休止期,一般在产后3—6个月出现,1—2年可自行恢复。期间不用特殊治疗,注意补营养、保证睡眠即可;若超过1年未缓解,需排查内分泌问题。
Q4:植发后就能一劳永逸?
A:不能。植发是“拆东墙补西墙”,把后枕部健康的毛囊移植到脱发区域,移植后的头发不易脱落,但原生发仍可能继续脱落。脱发治疗需有慢病思维,植发并非一劳永逸,术后必须坚持用药物维护原生发,同时保持健康生活方式,才能保证长期效果。另外,急性脱发期、毛囊资源不足的人,不适合植发,盲目植发可能浪费毛囊资源。
Q5:治疗脱发的药物有副作用?该如何科学应对?
A:这是患者最关心的问题之一。从医学临床数据来看,常用防脱药物的副作用并不普遍,无需过度恐慌。具体来看,外用米诺地尔初期出现的脱发增多,是正常的“毛囊置换反应”,持续1—2个月就会缓解,坚持使用才能看到效果;男性口服非那雄胺的性功能影响发生率低于3%,且多为暂时性,停药后可恢复。需要特别提醒的是,药物需严格遵医嘱使用,避免自行调整剂量或停药,若出现不适及时沟通调整,因担心副作用放弃治疗,反而会让脱发进一步加重。
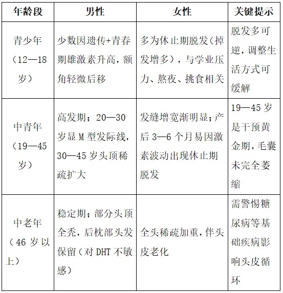
Q6:男性脱发与女性脱发有什么不同?不同年龄有何表现?为什么?
A:男性与女性脱发在核心特征上差异显著,且不同年龄段的表现和诱因各有侧重,具体可清晰区分:
表1:男性与女性脱发在核心特征上差异显著

表2:不同年龄段的脱发表现及诱因

这4个防治脱发的误区,别再踩了!
误区1:生姜擦头皮能生发
A:生姜生发的说法缺乏科学依据。理论上,生姜可能对部分比较轻的斑秃病人有一定辅助治疗作用,但是缺乏临床研究的证据证实。同时,对于绝大多数的雄激素性秃发、严重的斑秃、休止期脱发以及瘢痕性秃发等各种常见的脱发,都没有止脱或生发的作用。频繁用生姜擦头皮,可能还会刺激头皮,尤其是敏感性头皮,加重头皮瘙痒和炎症反应,甚至可能让脱发更严重。
误区2:网红防脱产品能“三天止脱、七天生发”
A:这种说法,基本可以判断是夸大宣传,是不靠谱的。头发的生长有自己的生长周期,包括生长期、退行期和休止期。休止期通常会持续3—4个月,要让头发从休止期转变成生长期,从而止住脱发,并且生长期头发从头皮下面长出来,肉眼能够看到,通常至少需要2—3个月。这个是毛囊和头发生长的自然规律,不存在几天快速生发的奇迹。
误区3:头发越刮长的越密越粗壮
A:刮头发、刮胡子不会影响头发的生长速度,也不能让毛发变得粗壮。头发是由头皮下面的毛囊产生的。剪发或者剃发只是去掉了头皮以外的毛发,并不会影响到毛囊的状态,头发的粗细、密度、生长速度也不会改变。只是剪短后的头发更支棱起来一些,感觉更直更硬一些,并非真的变密。
误区4:吃黑芝麻能防脱生发
A:作用非常有限。黑芝麻含有一定的不饱和脂肪酸、维生素E、铁、锌和植物蛋白,对营养缺乏引起的脱发可能有轻微益处,但缺乏临床研究的证据,对脱发的实际帮助非常有限,而且过多食用可能还会有引起血脂异常、肥胖、脂肪肝等的风险。同时,脱发病种众多、原因复杂,需要明确诊断、找到病因才能更有效的治疗。脱发人群可以适当补充优质蛋白(鸡蛋、牛奶)、铁(红肉、菠菜)、锌(坚果、海鲜)等营养素,均衡饮食才是关键,单纯依赖某类“黑色食物”防脱是典型的认知偏差。
表3:不同年龄段的脱发养护方案

脱发并非不可逆转,关键在于“早发现、早干预、找对方法”。大众不必因脱发焦虑而盲目尝试偏方,应及时寻求专业皮肤科医生的帮助,明确脱发类型后制定个性化方案。
日常养护中,可牢记“清洁适度、营养均衡、作息规律、少拉少烫”四大原则——油头隔天洗或者每天洗、干头2—4天洗,洗得勤或者头皮敏感的选氨基酸洗发水;每天摄入足量蛋白和果蔬,避免节食;尽量23点前入睡,减少熬夜;少扎过紧的发型,烫发间隔半年、染发间隔3个月。
毕竟,健康的毛囊,才是头发茂盛的根本。
受访专家:北京大学人民医院皮科主任、主任医师 周城
(《民生周刊》记者 畅婉洁 通讯员 钟艳宇)
编辑 | 李雪
责编 | 姜玉函
