54人获奖!2025何梁何利奖揭晓
教育在线
中国最大的教育门户网站
2026-02-09 15:18
关注
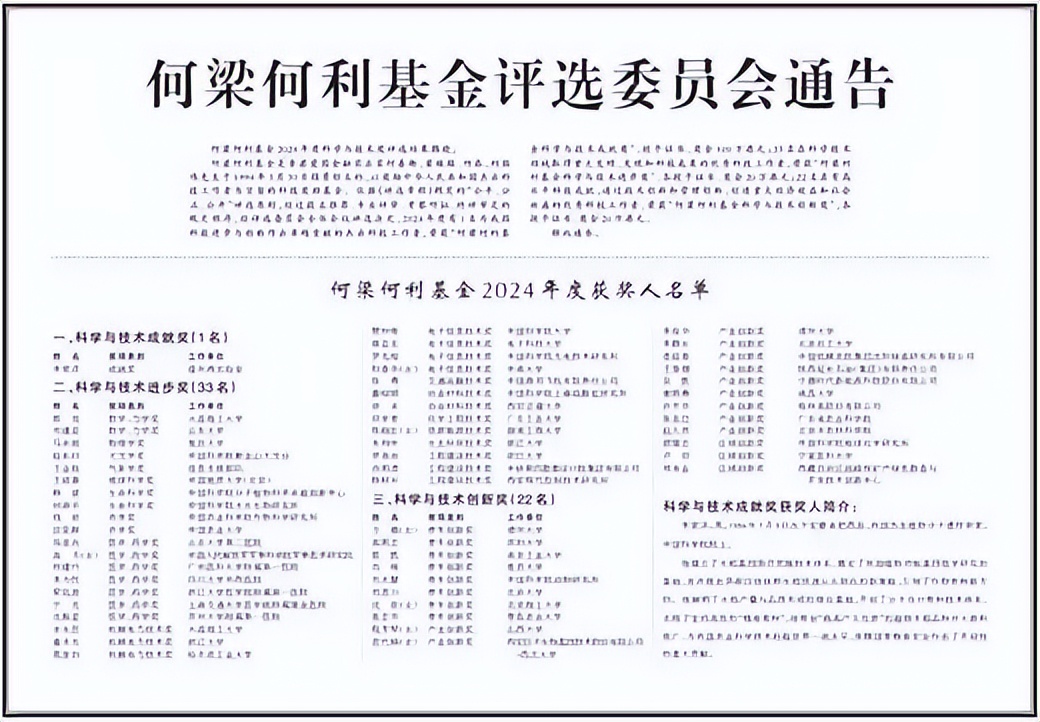
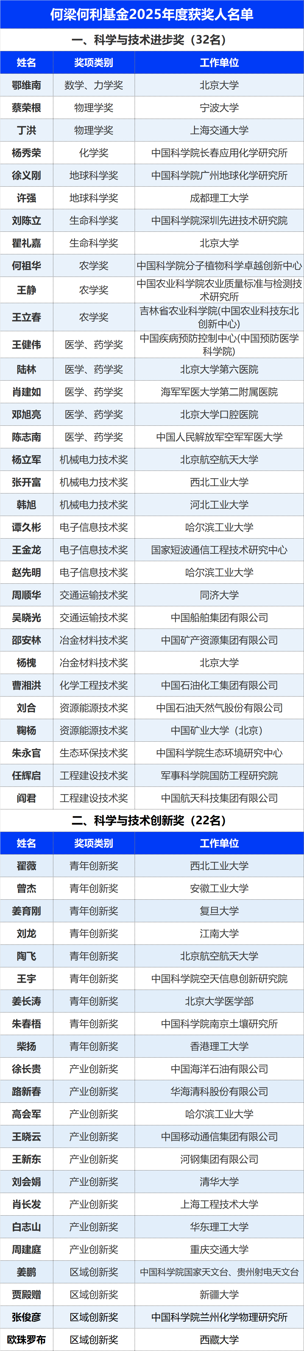
2月3日,人民日报刊登何梁何利基金2025年度科学与技术奖评选结果。

何梁何利基金是香港爱国金融实业家何善衡、梁銶琚、何添、利国伟先生于1994年3月30日捐资创立的、以奖励中华人民共和国杰出科技工作者为宗旨的科技奖励基金。
依据《评选章程》规定的“公平、公正、公开”评选原则,经过提名推荐、专业评审、考察听证、终评审定的既定程序,经评选委员会全体会议评选决定,2025年度有32名在科学技术领域取得重大发明、发现和科技成果的优秀科技工作者,荣获“何梁何利基金科学与技术进步奖”,各授予证书、奖金20万港元;22名具有高水平科技成就,通过技术创新和管理创新,创造重大经济效益和社会效益的优秀科技工作者,荣获“何梁何利基金科学与技术创新奖”,各授予证书、奖金20万港元。
何梁何利基金2025年度获奖人名单:

来源:人民日报
特别声明:本文为人民日报新媒体平台“人民号”作者上传并发布,仅代表作者观点。人民日报仅提供信息发布平台。
打开客户端发表评论
