中国科学院院士毛军发,卸任深圳大学校长!
教育在线
中国最大的教育门户网站
2026-02-09 15:27
关注
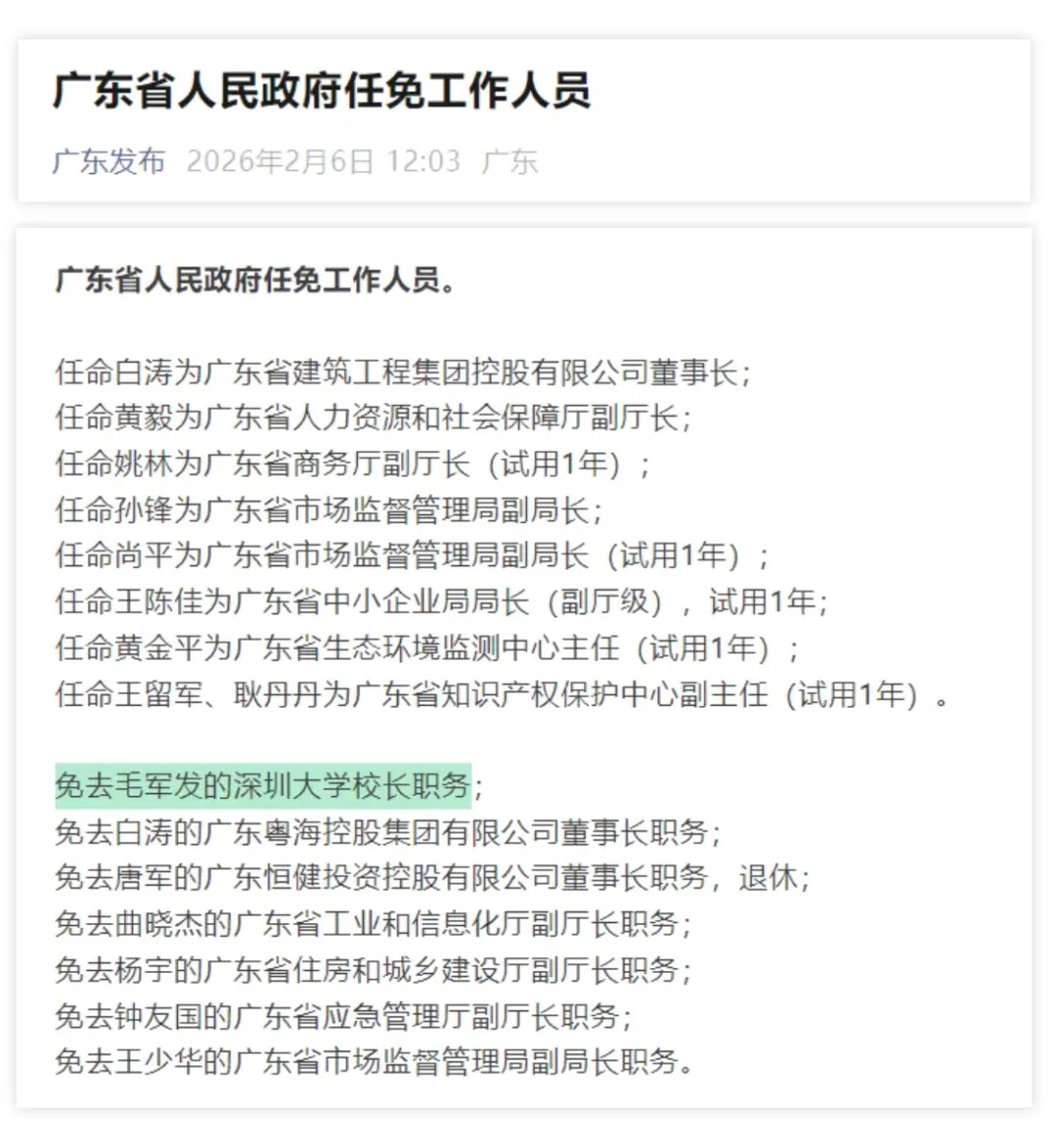
近日,广东省人民政府任免工作人员,免去毛军发的深圳大学校长职务。此前,中国工程院院士李清泉卸任深圳大学党委书记,徐波任深圳大学党委书记。

毛军发

公开资料显示,毛军发,男,汉族,1965年8月出生于湖南邵阳,工学博士、教授。1998年9月加入中国共产党,1988年7月参加工作,中国科学院院士,2021年12月16日任深圳大学校长。
毛军发院士于1981年9月至1985年7月在国防科技大学应用物理系辐射物理专业学习,获学士学位;1985年9月至1988年7月在中国科学院上海原子核研究所实验核物理专业读硕士研究生,获硕士学位;1989年9月至1992年7月在上海交通大学电子工程系电磁场与微波技术专业读博士研究生,获博士学位;1994年5月至1996年8月先后在香港中文大学、美国加州大学伯克莱分校做博士后研究。
2010年11月至2013年2月任上海交通大学电子信息与电气工程学院常务副院长,2013年2月至2018年6月任上海交通大学电子信息与电气工程学院院长;2018年6月起担任上海交通大学党委常委、副校长;2021年12月16日起担任深圳大学校长。
毛军发院士主要从事高速电路互连与射频电子封装研究,担任相关领域国家自然基金委创新群体负责人、基础科学中心负责人以及973首席科学家。曾获得国家自然科学二等奖、国家技术发明二等奖、国家科技进步二等奖、何梁何利科学与技术创新奖各1项,获教学成果二等奖2项。担任中国电子学会会士、微波分会主任委员,IEEE Fellow。
来源:广东发布、深圳大学、软科。
特别声明:本文为人民日报新媒体平台“人民号”作者上传并发布,仅代表作者观点。人民日报仅提供信息发布平台。
打开客户端发表评论
