又一所高校,拆分成功!
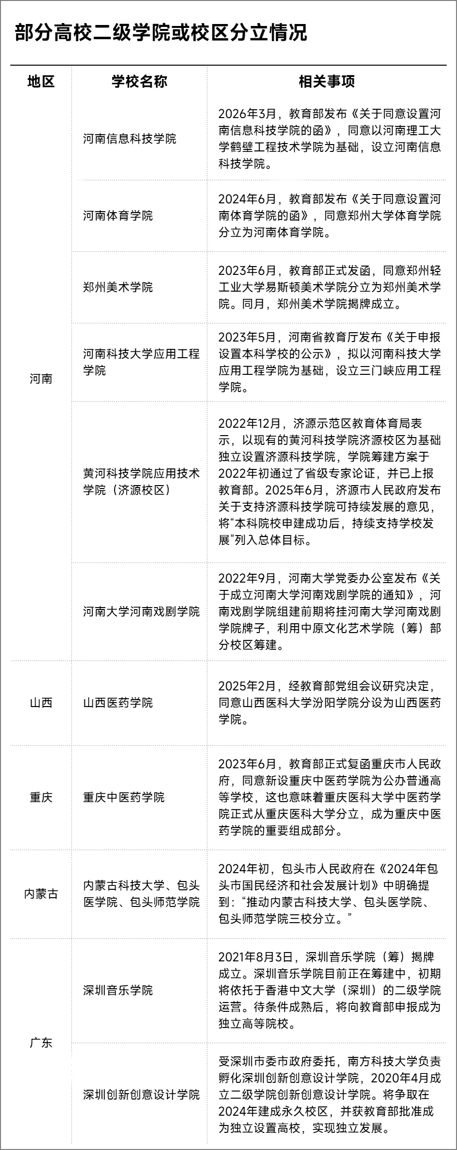
近日,教育部发布《关于同意设置河南信息科技学院的函》。经教育部党组会议研究决定,同意以河南理工大学鹤壁工程技术学院为基础,设立河南信息科技学院。河南信息科技学院为公办普通本科学校,由河南省领导和管理。

据悉,河南理工大学鹤壁工程技术学院是河南理工大学的二级学院,由河南理工大学与鹤壁市人民政府共同管理。早在2022年,鹤壁市就与河南理工大学签署协议,支持鹤壁工程技术学院申建本科院校。2023年4月,河南信息科技学院筹建处成立,是鹤壁市申建本科院校的申报主体。此番成功申报,鹤壁市迎来了第一所本科院校。
除此之外,河南还有一批“二级学院”,正蜕变为本科院校。
新生力量,在河南
作为高考大省,河南高等教育发展一片向好,高校布局优化调整路线图日渐明晰。“十四五”时期,教育部将支持河南省按照标准推进拟设置高校的建设发展,按程序审议高校设置事项,支持河南省优化高等学校结构。河南高教通过分立,孕育出了一批新生力量。
2023年5月,河南省教育厅发布《关于申报设置本科学校的公示》,河南体育学院将依托郑州大学体育学院设立,三门峡应用工程学院将依托河南科技大学应用工程学院设立。2024年6月,教育部发布《关于同意设置河南体育学院的函》,河南体育学院成为河南省唯一一所本科专业体育院校。

2023年6月,《教育部关于同意设置郑州美术学院的函》发布,同意郑州轻工业大学易斯顿美术学院分立为郑州美术学院,填补了河南省无独立设置的美术本科高校的空白。在教育部的支持下,河南不相匹配的高等教育资源正在扩充。
乘势而为,以谋宏图
不止河南,越来越多优质教育资源正开枝散叶,走上“分立”之路,充实地方高等教育资源。

作为山西医科大学二级学院,山西医科大学汾阳学院自创办以来,历经合并、恢复重建、更名,扎根汾州大地,形成了以护理教育为龙头的办学特色。夯实自身实力的同时,汾阳学院不断寻求新的发展机遇,“完成分立设置、建成区域影响力较大的本科医学院校”成为汾阳学院为之奋斗的新目标。
2022年4月召开的2022年度工作会议上,“推动学校分立设置取得实质性进展”再次被提上日程;同年5月,汾阳市市长莅临学校协调推进分立设置工作,并表示将强力支持解决学院分立设置存在的问题。
2023年4月,“全力支持山西医科大学汾阳学院分立设立”第二次被写入汾阳市2023年政府工作报告。2024年4月,山西省教育厅发布《关于拟申报高等学校设置事项的公示》,拟向教育部申报山西医科大学汾阳学院分设为山西健康医学院(暂定)。
2025年2月,经教育部批准,正式设置为山西医药学院,分设之事终于尘埃落定。
《教育部关于“十四五”时期高等学校设置工作的意见》中提到,要引导普通本科高校高质量发展。有条件的地区可通过新建、分立、资源整合等方式,设置质量高、特色强、规模适度的普通本科高校。纵观高校分立的动态,拆分建校已成为优化地方高校布局、提升高教质量和水平的重要途径。
合并、拆分,从来都是高校发展的常态。回眸1952年高校院系大调整:原浙江大学、原南京大学、原武汉大学、原厦门大学和原中山大学,适时分体、以一化多,为新中国的高教发展注入了蓬勃的生命力。基于前身高校优越的办学基础,分立出来的高校以奋进之姿发力“一流”,长久地塑造了我国后来的高等教育格局。
或是从二级学院升为本科院校,或是异地校区独木成林,一幅立意开阔高远的“写意画”已然绘就,这些“新大学”分立后会如何发展,且拭目以待。期待它们蓄势聚能,整装再出发!
来源:软科、教育部。
