985官宣!学硕,停招
教育在线
中国最大的教育门户网站
2026-04-19 17:13
关注
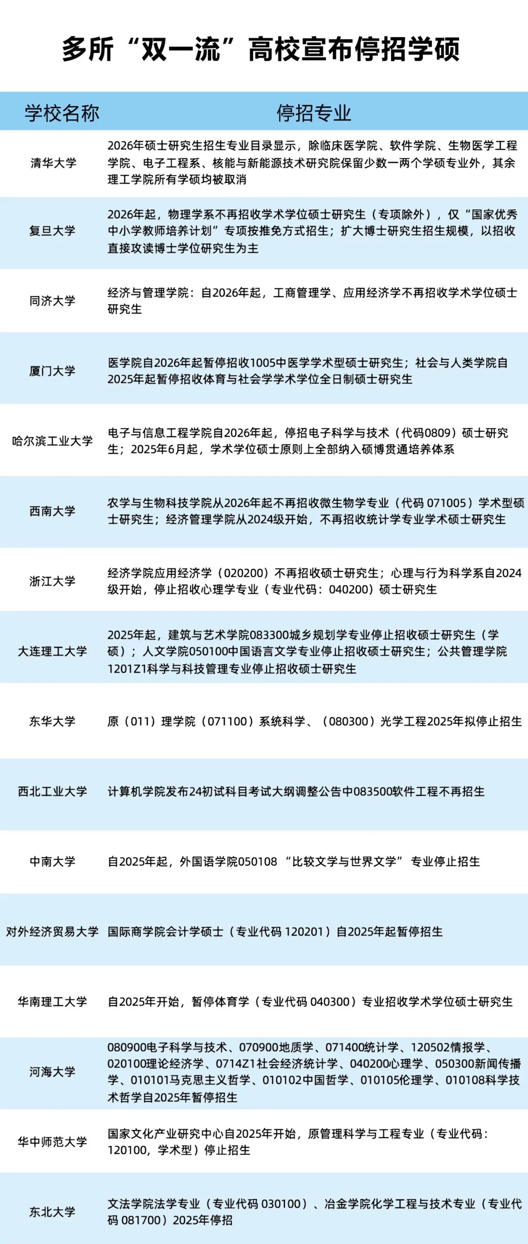
4月14日,复旦大学数学科学学院发布一则《研究生招生公告》,其中明确:根据学院人才培养规模与结构调整规划,2027年起不再招收学术学位硕士研究生(专项计划除外)。“国家优秀中小学教师培养计划”等专项将继续按照要求以推免生招生方式招收硕士研究生。并将积极扩大博士研究生招生规模,以招收直接攻读博士学位研究生为主。


不只复旦大学,学术型硕士招生,在多所高校数个专业陆续按下停止键。
去年,厦门大学医学院发布《关于调整2026年硕士研究生招生专业和考试初试科目的公告》,自2026年起暂停招收1005中医学学术型硕士研究生。
西南大学农学与生物科技学院也发布公告,从2026年起不再招收微生物学专业(代码071005)学术型硕士研究生。
哈尔滨工业大学电子与信息工程学院自2026年起,停招电子科学与技术(代码0809)硕士研究生。
同济大学经济与管理学院自2026年起,工商管理学、应用经济学不再招收学术学位硕士研究生。

来源:复旦大学、厦门大学、西南大学、哈尔滨工业大学、同济大学等。
特别声明:本文为人民日报新媒体平台“人民号”作者上传并发布,仅代表作者观点。人民日报仅提供信息发布平台。
打开客户端发表评论
